浙江疫情开工/浙江疫情开工最新消息

qu84 2 2026-04-18 22:45:47

浙江省就业中心指导各地积极组织开展残疾人线上求职招聘

〖壹〗、浙江省就业中心指导各地通过线上方式组织开展残疾人求职招聘工作,以应对疫情对残疾人就业服务的影响 ,满足残疾人求职和用工单位节后开工需求 。

浙江疫情开工/浙江疫情开工最新消息-第1张图片

〖贰〗 、月20日,“2019年杭州市设计类岗位残疾人专场招聘会 ”在杭州市残疾人就业服务中心大厅圆满举行,现场吸引了博士生等高学历残疾人求职者参与 ,初步达成就业意向36人次。招聘会基本情况本次招聘会由杭州市残疾人就业服务中心主办,于12月20日上午在服务中心大厅举行。

浙江疫情开工/浙江疫情开工最新消息-第2张图片

〖叁〗、浙江省残疾人劳动就业服务中心浙江省残疾人劳动就业服务中心 为浙江省残疾人联合会下属社会公益类纯公益性事业单位,机构规格相当于县处级 。 主要职责是:承担残疾人就业服务和指导。开展残疾人的求职登记、失业登记 、就业询问、职业技能培训和职业介绍。组织实施按比例分散安排残疾人就业 。

浙江疫情开工/浙江疫情开工最新消息-第3张图片

〖肆〗、全国首届“残疾人求职”话题问答大赛活动正式启动 ,该活动由中国残疾人联合会就业服务指导中心指导,中国残疾人就业创业网络服务平台承办。活动形式与意义大赛首次采用问答形式,通过“你问我答”激发思维碰撞。

全国“停工令”再次升级,全国各省最新建筑市场复工时间汇总!

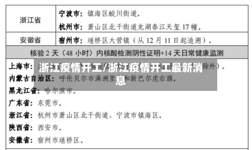
〖壹〗 、苏州:春节期间停工、所有新开工房屋建筑及市政公用工程 ,复工时间不得早于2月20日 。淮安:建筑工地复工时间不得早于2月20日24时 ,需提出书面申请,经批准后方可复工 。

〖贰〗、福建省:省内企业已开工的继续稳产,减少工人流动。其他企业不早于2月9日24时前复工。上海市:要求各类建筑工地不早于2月9日24时复工或新开工 ,相关务工人员在复工前不提前返回工地 。华南地区:广东省:各类企业复工时间不早于2月9日24时,涉及保障城乡运行必需等相关企业除外。

〖叁〗 、此次“停工令”涉及山东 、河北、山西、陕西等6个省65市,但并非全国所有地区都受影响。工人可以关注未受“停工令 ”影响的地区 ,通过劳务市场 、招聘网站、熟人介绍等渠道,寻找其他地区的建筑工作机会 。例如,一些南方城市或西部地区可能仍有建筑项目在推进 ,工人可以前往这些地区继续从事建筑工作。

〖肆〗、农民工要多加注意!“停工令“再次升级,这十个行业可能复工无望即使一些地区的封锁已经不那么严重,但农民工仍然很难去上班 ,因为村庄的入口被封锁,公共交通被封锁,当他们到达城镇时 ,由于销售点被封锁 ,他们无法进入,也无法去当地工厂。

印染厂停止收胚,要放长假了!福建、浙江 、广东有染厂纷纷发布通知...

福建:长乐某印染厂因停产原因,自12月16日开始放假 ,2022年2月8日员工报道 。浙江:金华某染整公司自12月22日停止收胚,明年开工时候定于2022年2月12日。金华某大型针织染厂春节放假时间为2021年12月21日 - 2022年2月12日。广东:中山某染整处理公司春节放假时间自2022年1月17日至2月16日 。

保交房压力大,项目延期情况透视

保交房压力下,项目延期呈现以三线及以上城市为主、非50强房企占比高、延期周期集中于1-2年等特征 ,核心受资金链紧张 、疫情冲击及施工节奏错配影响。项目延期现状与特征延期周期集中:今年近1400个确认延期项目中,77%延期1-2年,山西晋中、广东茂名、陕西西安个别项目延期达3-5年(完工日期延至2025年底或2026年初)。

“多地业主停贷”舆情分析报告舆情简述6月30日至今 ,部分地区住房开发项目因停工 、延期交付,致使业主宣布停止还贷 。截至7月20日,据不完全统计 ,“停贷事件”已涉及广东 、河南、广西、湖南等10余个省份,全国约200个项目购房者发布强制停贷声明 。

河南驻马店“最大地产项目 ”西班牙小镇多次延期交房,业主维权艰难 河南驻马店号称“最大地产项目 ”的西班牙小镇三期 ,自2018年10月起陷入停工状态 ,至今仍未完全完工,导致3000多户业主面临交房无望的困境。业主们多次维权,但开发商承诺屡次落空 ,施工进度缓慢,甚至发生开发商人员殴打业主的恶劣事件。

延期交房会导致业主生活计划被打乱 、蒙受经济损失、增加延期办证风险,还可能引发不理智维权行为 。具体如下:打乱生活计划 ,引发不理智维权行为:一旦出现延期交房,真正的交房时间就无法确定,这会严重打乱业主原本的生活计划 ,给业主带来巨大压力。

上一篇:疫情下的泉州/泉州抗疫新闻
下一篇:券商薪酬管理再规范:新增长周期考核要求,明确追索扣回适用离职退休人员
相关文章